学校代码:13714 招生咨询热线:020-86929603 86914402

政府官方

政府官方

当前位置: 首页 > 成果展示 > 政府官方 > 正文

喜讯!ky开元喜获7项2021年度教育科学规划课题(高等教育专项)

发布日期:2021-09-03 浏览量: 字号:[ ]

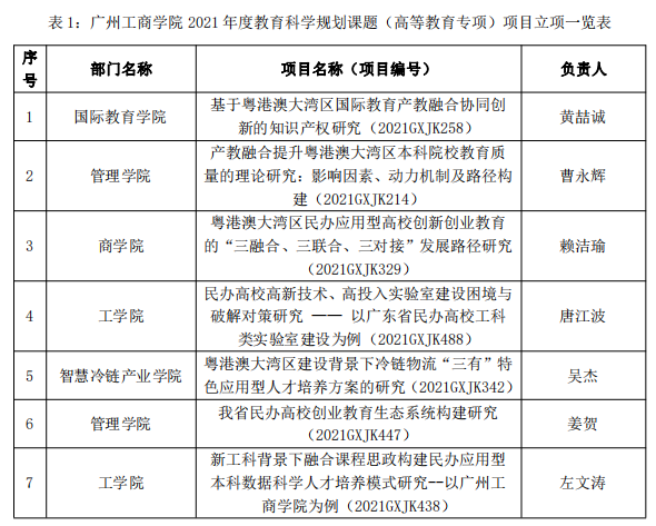
【本网讯】近日,广东省教育科学规划领导小组办公室发布《广东省教育科学规划领导小组办公室关于公布2021年度教育科学规划课题(高等教育专项)立项名单的通知》,ky开元7位教师获批立项,立项数位列民办本科院校前列。(详见表1)

恭喜ky开元老师获批2021年度教育科学规划课题(高等教育专项)立项,感谢项目负责老师的辛勤付出,希望各位项目负责人按期、保质完成《项目申请书》约定的研究任务并及时结项。学校希望老师们都能以上述老师为榜样,积极开展科学研究,申报各级各类课题。(科研处 徐波)

上一篇:ky开元葛东辉和方媛老师荣获广东省第十届师德主题征文比赛二等奖和三等奖

下一篇:喜讯!ky开元喜获8项2021年度普通高校认定类科研项目