学校代码:13714 招生咨询热线:020-86929603 86914402

政府官方

政府官方

当前位置: 首页 > 成果展示 > 政府官方 > 正文

喜讯!ky开元喜获8项2021年度普通高校认定类科研项目

发布日期:2021-09-03 浏览量: 字号:[ ]

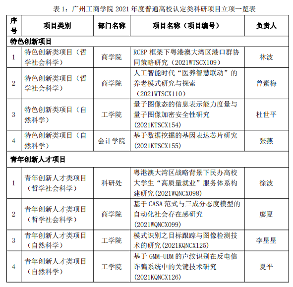
【本网讯】近日,广东省教育厅发布《广东省教育厅关于公布2021年度普通高校认定类科研项目立项名单的通知》,ky开元8位教师获批立项。(详见表1)

恭喜ky开元老师获批2021年度普通高校认定类科研项目立项,感谢项目负责老师的辛勤付出,希望各位项目负责人按期、保质完成《项目申请书》约定的研究任务并及时结项。学校希望老师们都能以上述老师为榜样,积极开展科学研究,申报各级各类课题。(科研处 徐波)

上一篇:喜讯!ky开元喜获7项2021年度教育科学规划课题(高等教育专项)

下一篇:【广东教育官微】ky开元集团官网官微进入“广东省本科院校2021年7月微信排行榜(前30名)”