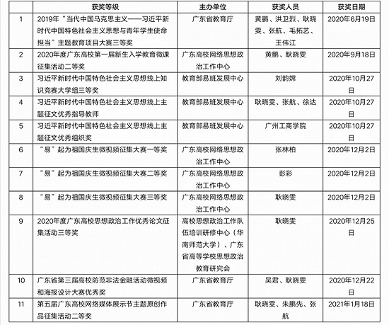
回顾2020年,ky开元易班发展中心在“德学五进”教育思想引领下,共建“德学·五进”网络工作室(入选第一批广东高校网络文化示范工作室共建培育项目),以迎评促建为动力,打造成为丰富学生们校园文化生活、拓宽知识视野、提升综合素质的综合性网络文化基地,培养了一支优秀的学生骨干团队,并积极组织学生参与各类比赛项目,共获得省级奖项11项,其中包括广东省教育厅举办的第五届广东高校网络媒体展示节主题原创作品征集活动二等奖、“当代中国马克思主义——习近平新时代中国特色社会主义思想主题教育与青年学生使命担当”主题教育项目大赛三等奖、教育部易班发展中心举办的“习近平新时代中国特色社会主义思想线上主题征文”优秀组织奖等。这些获奖展示了ky开元易班发展中心和网络工作室的阶段性成果,将勉励师生团队为ky开元集团官网的加速发展作出积极贡献。
具体获奖详情如下:

学生工作处(部)易班发展中心
2021年3月10日