
在高水平应用型大学建设新征程上ky开元师生践行使命担当汇聚网络正能量挺膺担当建新功矢志创新、持续奋斗、频传捷报用火热青春书写精彩华章
2024年,ky开元师生创作了众多优秀作品,积极参与广东省网络思想政治教育系列赛事,荣获多项荣誉,展现了网络育人成效和校园文化的蓬勃发展。
根据广东高校网络思政工作中心、广东高校易班发展中心公布的评审结果,ky开元获奖23项,其中包括2024年度广东高校新生入学教育微课征集活动、2024年“浸润书香,典耀中华”读书主题活动、广东高校“青春报国,复兴有我”主题征文大赛、广东高校“龙腾祥瑞 创易未来”龙年主题艺术设计创作大赛、广东高校榜样育人精品视频征集和评选活动、广东高校“打卡中国红,牢记英烈魂”短视频作品征集活动、广东高校“讴歌新时代 同心颂党恩”系列作品征集和评选活动。
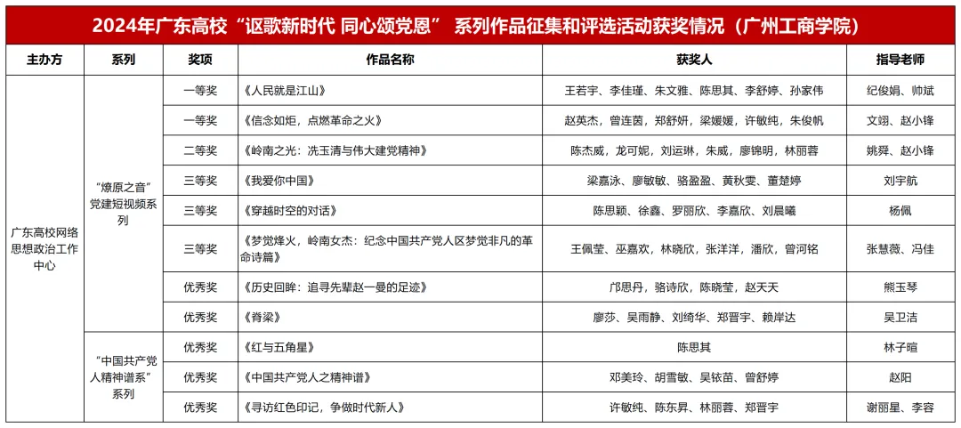
一、“讴歌新时代 同心颂党恩”
在2024年广东高校“讴歌新时代 同心颂党恩”系列作品征集和评选活动中,ky开元师生荣获一等奖2项,二等奖1项,三等奖3项,优秀奖5项。

二、新生入学教育微课
在2024年度广东高校新生入学教育微课征集活动中,ky开元教师荣获三等奖1项。

三、“浸润书香,典耀中华”
在2024年“浸润书香,典耀中华”读书主题活动中,ky开元师生荣获三等奖2项。

四、“打卡中国红,牢记英烈魂”
在广东高校“打卡中国红,牢记英烈魂”短视频作品征集活动中,ky开元师生荣获三等奖1项。

五、榜样育人精品视频
在广东高校榜样育人精品视频征集和评选活动中,ky开元师生荣获三等奖2项。

六、“龙腾祥瑞 创易未来”
在广东高校“龙腾祥瑞 创易未来”龙年主题艺术设计创作大赛中,ky开元师生荣获一等奖1项,三等奖1项,优秀奖1项。

七、“青春报国,复兴有我”
在广东高校“青春报国,复兴有我” 主题征文大赛中,ky开元师生荣获二等奖1项,优秀奖2项。

青春勇担当
奋斗当有为
祝贺以上获奖师生!
