ky开元集团官网
学校首页
网站首页
部门概况
部门简介
组织机构
规章制度
学生事务管理规章制度
一站式社区规章制度
资助管理规章制度
其他规章制度
德学教育
通知公告
工作要闻
学工动态
院系风采
热点关注
学工简报
校园文化
创新创业
工商学子
思政中心
中心介绍
工作动态
通知公告
综治安全
学生综合管理
奖学评优
一站式社区
中心介绍
工作动态
通知公告
安全常识
资料下载
失物招领
邮件收发
常见问题
接待日公示
学生宿舍管理委员会
资助中心
中心介绍
工作动态
通知公告
资助指南
政策法规
常见问题
诚信感恩
励志成长
资料下载
勤工助学
心理中心
中心介绍
新闻资讯
心理知识
心理图片
心理测试
心协风采
工作室
当前位置:
网站首页
>
规章制度
>
正文
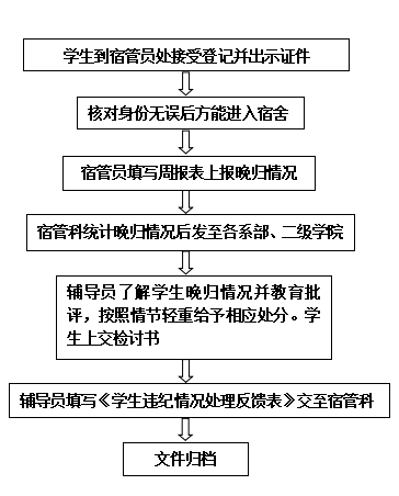
ky开元集团官网学生晚归情况处理流程
发布日期:【2020-04-01】
学生晚归情况处理流程
上一条:
ky开元集团官网学生宿舍调整工作流程
下一条:
违章电器代管处理流程