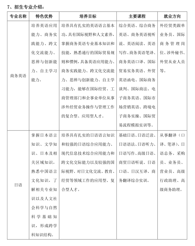
1、学院简介:外语学院始于2000年,2014年学院升本后,外语学院相继开设了商务英语(本科)、日语(本科)两个专业,并负责全校大学英语课程的教学任务。外语学院紧紧围绕为粤港澳大湾区提供外向型经济人才的需要,培养具有扎实外语基础,实践能力突出,拥有就业创业和继续学习能力,能从事国际商务活动的高素质、国际化、复合型、应用型外语人才。
2、特色优势:外语学院始终坚持语言技能、专业知识和职业技能发展的一体化培养模式,课程设置“宽、新、实”,强化学生的语言能力,培养高技能外语人才。建立和完善以校企合作为主要形式的应用型人才培养制度,开展多种形式的产学研合作,提高应用型人才培养质量。历年的就业率一直保持在98%以上,颇受家长和社会好评。
3、交流合作:2015年起逐步探讨开展校企合作海外实践项目。先后与日本、马来西亚、新加坡、美国等建立了长期的带薪实习项目。2015级商务英语专业朱小练同学、2016级商务英语谭柳怡同学分别在2018年、2019年作为ky开元海外研学代表到美国哈佛大学、耶鲁大学研学。2019年暑假,外语学院有11名同学前往美国各州参加为期三个月以文化体验和交流为目的的带薪实习。2020年寒假,日语专业8名同学顺利完成赴日实习项目。
4、师资队伍:外语学院拥有一支充满活力、业务精湛的高素质、专业化教师队伍,现有商务英语、日语、大学英语专任教师共141人,教师梯队的专业背景、学历结构、职称结构逐步趋于合理,发展趋势良好。全院60%的教师具有目的语国家学习背景与工作经历,且常年聘请3-5名外籍教师,担任专业课教学,为外语类特色人才培养提供了强有力的师资保证。
5、教学资源设施:应用外语实践教学中心设有云网络智慧语言实验室、专业语言实验室、商务英语模拟谈判实训室、商务英语综合实训室等。全部采用蓝鸽云网络教室,配备先进的多功能教学平台。实验室建设参照教育部指定的专业外语各项课程教学知识点要求而建,主要用于商务英语、日语方向各课程的实训教学。培养外语听、说、读、写、译的应用能力、商务实践能力、跨文化交流能力、思辨与创新能力、自主学习能力,除强化语言表达训练外,配备前沿的虚拟仿真软件,通过国际贸易实训、跨境电商、商务英语谈判等方面的基本训练,通过模拟情景实训室模拟对外商务谈判,提高学生实战能力,为实现外语学院“一化双型”人才培养目标提供重要保障。
6、资质荣誉:自2015年外语学院升本以来,外语学院集全院最优师资力量投入本科的教学和科研工作中。近五年本科教学评价平均分均达90分以上,教学水平得到学生的认可。教师在科研和教学技能大赛中也取得突出的成绩。商务英语教学团队获得了学院首批优秀教学团队建设项目,2018年,商务英语专业获ky开元集团官网首批特色建设专业,先后成功申报了广东省教育厅、广东省人文社科“十二五”规划和广东省哲学社会科学“十三五”规划三项重点教科研课题;2017年《国际贸易实务模拟实训》课程通过了广东省应用型人才培养课程立项建设项目。2020年高凤江教授完成了广东省哲学社会科学规划外语学科专项《国家标准指导下的外语专业人才思辨能力培养研究》项目。在近两年的青年教师讲课大赛、课件大赛、说课比赛等,外语学院教师均获特等奖、一等奖的优异成绩,外语学院两次获得优秀组织奖。青年教师参加2018年广东省教育厅举办外教杯商务英语专业组教学竞赛,唐婧、陈思云分别获得两个组别二、三等奖;2019年冯伟婷青年教师参加教育部教指委商务英语视听说课程大赛,获得全国二等奖的优异成绩。2020年大学英语教学团队参加“外研社”杯教学之星大赛获广东省二等奖,唐婧老师的“基于教育场域的《综合商务英语II》网课学习情境模式”获评广东省本科高校在线教学优秀案例课程类案例二等奖。龙辉老师在广东省首届本科高校课程思政教学大赛中获得外语组三等奖。

8、近几年本科毕业生就业单位:
(1)宁波银行股份有限公司深圳分行
(2)广州棒谷科技股份有限公司
(3)佛山市南海区中大附属外国语学校
(4)中国工商银行股份有限公司江门分行
(5)广州市卡贝路贸易有限公司
(6)广州市雅欧森姆皮革原料有限公司
(7)中山市德马汽车零部件有限公司
(8)广州市保伦电子有限公司
9、师生获奖情况:
唐婧老师获得第九届“外教社杯”全国高校外语教学大赛二等奖,获评广东省本科高校在线教学优秀案例课程类案例二等奖。
陈思云老师获得第九届“外教社杯”全国高校外语教学大赛三等奖。
冯伟婷老师获得第一届“融通杯”全国商务英语教学大赛视听说教学邀请赛二等奖。
龙辉老师在广东省首届本科高校课程思政教学大赛中获得外语组三等奖。
古佳浩同学在广东省联盟杯本科高校英语写作大赛获英语专业组一等奖,获2021年“外研社•国才杯”系列赛广东省写作大赛、阅读大赛二等奖,获2021年全国大学生英语竞赛(NECCS)B类一等奖,第十届“图书馆杯”广东全民英语口语大赛读者组二等奖。
宋祝曼、梁铭行同学在广东省联盟杯本科高校英语写作大赛获英语专业组二等奖。
冯楚蓝同学在2021年“外研社•国才杯”系列赛广东省赛写作大赛中获得广东省二等奖。
刘懿萱同学在2021年“外研社•国才杯”系列赛广东省赛阅读大赛中获得广东省三等奖。
王洁花同学在第四届“人民中国杯”日语国际翻译大赛获得汉译日一等奖。
张丽燕、苏鸿颖获得第四届“人民中国杯”日语国际翻译大赛汉译日三等奖。
林浣茹、林婉灵、周瑶获得第四届“人民中国杯”日语国际翻译大赛日译汉三等奖。
10、学院举办/承办有特色的活动及比赛:
外语文化节、大学英语四六级交流会、日语等级考试交流会、外文歌唱大赛、外文话剧大赛、外文配音大赛、新生杯篮球赛、英语角、日语角等活动。
11、学院特有的工作室、学生社团等组织:英语演讲协会、心灵港湾服务队、蓝精灵志愿服务队、英语角、日语角。
12、在校期间可以考取哪些与专业相关的证书:
(1)剑桥商务英语证书;
(2)英语专业四级证书;
(3)商务英语专业四级证书;
(4)英语专业八级证书;
(5)日本语能力测试证书;
(6)实用日本语鉴定考试证书;
(7)BJT商务日语能力考试证书;
(8)全国翻译专业资格(水平)考试(CATTI)-日语口译;
(9)全国翻译专业资格(水平)考试(CATTI)-日语笔译;
(10)高等学校日语专业四级证书;
(11)高等学校日语专业八级证书;
13、微信公众号名称及二维码:

14、活动剪影:

外语文化节

新生杯篮球赛

外文话剧大赛

日语角