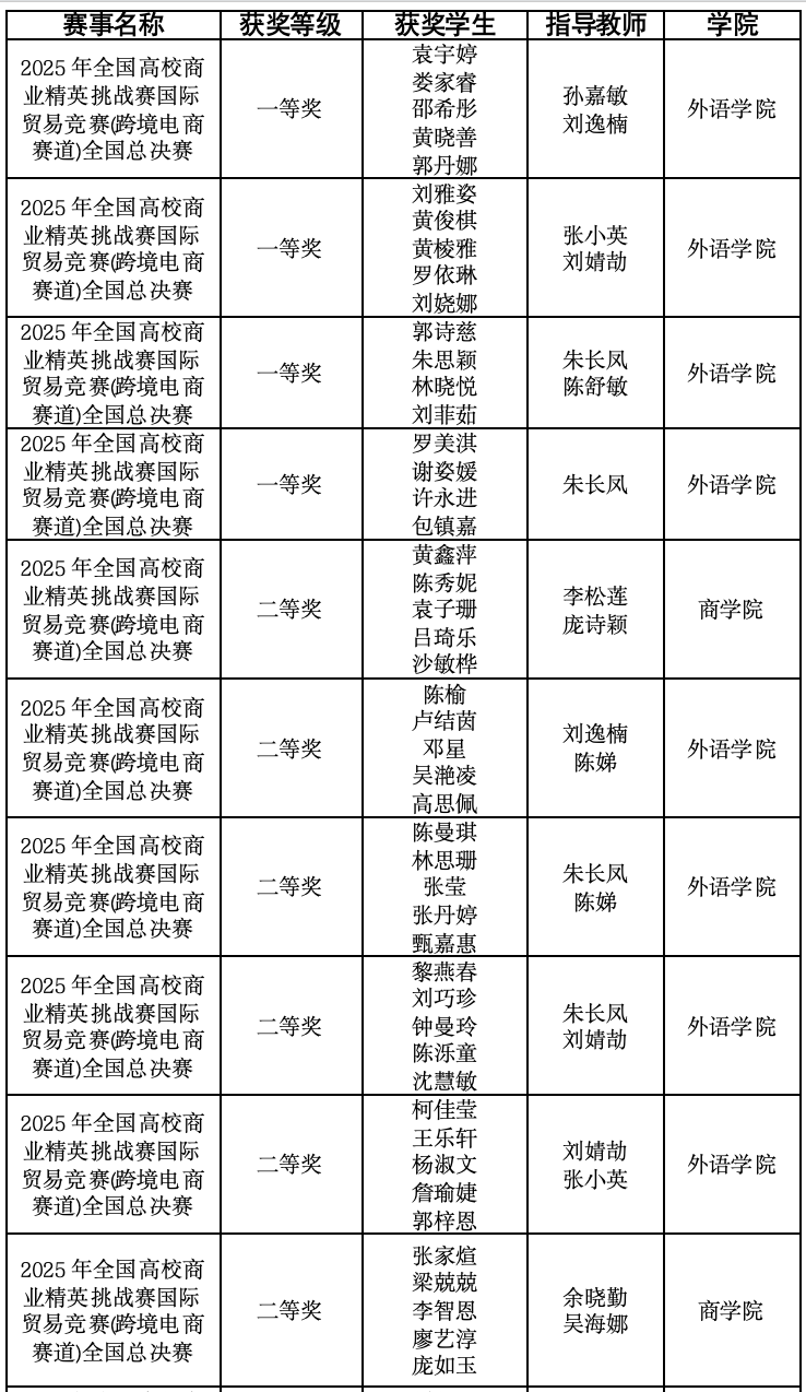
近日,2025年全国高校商业精英挑战赛国际贸易竞赛跨境电商赛道全国总决赛圆满落幕。ky开元代表队在全国总决赛中表现优异,共荣获全国一等奖4项、二等奖7项、三等奖3项。


本届竞赛由中国国际贸易促进委员会商业行业委员会、中国国际商会商业行业商会及中国商业经济学会联合主办。赛事采用"跨境电商选品及运营方案赛"与"新媒体直播营销赛"双轨并行模式,吸引全国28个省市近500所高校逾千支队伍同台竞技。

比赛围绕跨境电商全链路情境设计,涵盖市场调研、产品方案设计、平台运营、数字营销、全英文直播、展洽与答辩等环节,对学生的专业能力、国际沟通力及商业思维进行了全方位考核。

本次比赛吸引了外语学院、商学院和工学院共140名学生组队参赛。经过校赛遴选,共有19支队伍晋级广东省赛(其中外语学院14支、商学院4支、工学院1支)。在省赛激烈角逐中,14支队伍成功闯入全国总决赛(外语学院9支、商学院4支、工学院1支)。在全国赛阶段,外语学院共有4支代表队获得全国一等奖,展现了外语学院在复合型人才培养方面的卓越成效。

在全国决赛中,外语学院学子展示了“外语+商务+数智化”的复合型人才培养成果。参赛学生以流利的双语表达、成熟的商业策划与沉稳的舞台表现赢得评委一致好评。其中,由张小英、刘婧劼老师指导的团队尤为突出,通过全英文产品展示视频、双语路演方案、专业化展位形象及高质量现场答辩获得专家高度认可,在全国强队汇聚的舞台上脱颖而出,夺得全国一等奖。

此次在全国高校商业精英挑战赛跨境电商赛道斩获佳绩,是ky开元集团官网锚定高水平应用型大学建设目标、践行“地方性、应用性、国际化” 办学定位的生动实践。外语学院将继续以赛事为纽带,深化产教融合、科教融汇,持续优化人才培养方案,为建设高水平应用型大学注入更多实践动能,为区域乃至全国跨境电商产业高质量发展输送更多高素质应用型、国际化人才。
撰稿:张小英
图片:刘婧劼
初审:冯伟婷
复审:邢佳平
终审:刘沛富