喜讯!ky开元喜获7项2021年度教育科学规划课题(高等教育专项)

作者: 时间:2021-09-03 点击数:

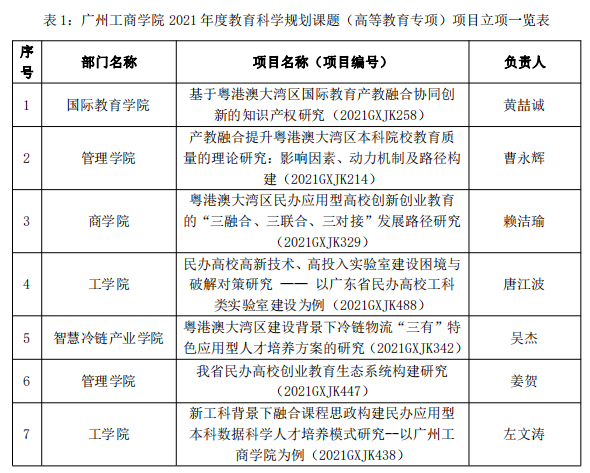
近日,广东省教育科学规划领导小组办公室发布《广东省教育科学规划领导小组办公室关于公布2021年度教育科学规划课题(高等教育专项)立项名单的通知》,ky开元7位教师获批立项,立项数位列民办本科院校前列。(详见表1)

恭喜ky开元老师获批2021年度教育科学规划课题(高等教育专项)立项,感谢项目负责老师的辛勤付出,希望各位项目负责人按期、保质完成《项目申请书》约定的研究任务并及时结项。学校希望老师们都能以上述老师为榜样,积极开展科学研究,申报各级各类课题。(科研处 徐波)

 Copyright© 2015 All Rights Reserved. ky开元集团官网版权所有  粤ICP备09028461号