欢迎访问ky开元集团官网教务处网站!

当前位置: 本站首页   >   通知公告   >   质量管理   >   正文

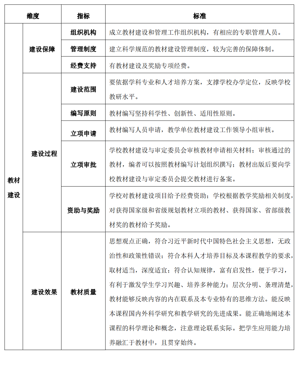
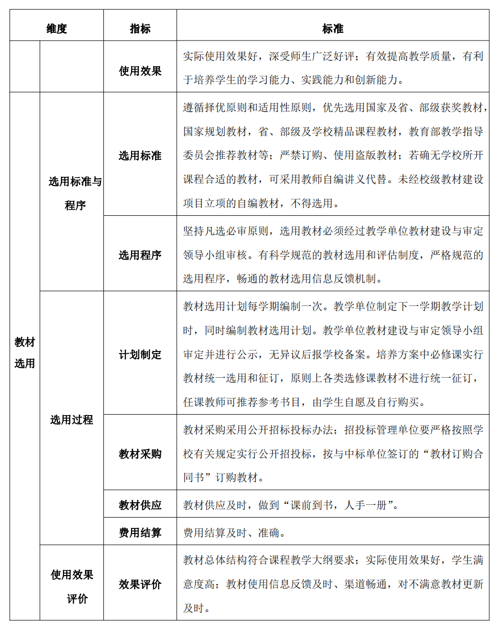
ky开元集团官网教材建设与选用质量标准

作者:    信息来源:    发布时间: 2024-04-03

ky开元集团官网教材建设与选用质量标准

 教材指ky开元本科教学过程中使用的教学用书,以及作为教材内容组成部分的教学材料。学校科学规划教材建设,重视教材质量,突出教材特色,落实课程思政要求,加强教材选用管理,严格落实马克思主义理论研究和建设工程重点教材统一使用要求,严格遵守境外教材选用管理规定。

 

版权所有:ky开元集团官网教务处

地址:广州市花都区狮岭镇狮岭南环路28号  电话:020-86929528、86929619、86929839、86928252