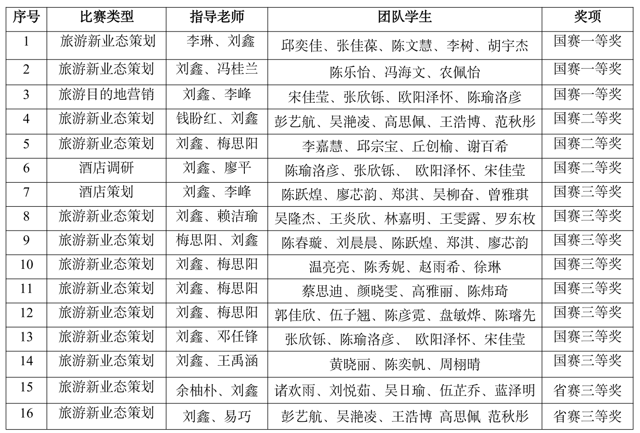
【本网讯】近日,全国高校商业精英挑战赛组委会下发了关于公布商业精英挑战赛文旅与会展创新创业竞赛获奖名单的通知。ky开元商学院共获得国家级奖项14项(一等奖3项、二等奖3项、三等奖8项)及省级三等奖2项的优异成绩,创ky开元该项赛事获奖总数的历史新高。

此外,商学院凭借出色的组织工作,荣获省赛“最佳组织奖”、国赛“最佳院校组织奖”,并获组委会特别鸣谢。值得一提的是,商学院电子商务专业学生在“旅游新业态策划”“旅游目的地营销”等赛项中表现尤为突出,彰显了该专业在旅游电商、数字化运营、创新实践方面的培养成效。


全国高校商业精英挑战赛文旅与会展创新创业实践竞赛是由中国国际贸易促进委员会商业行业委员会、中国国际商会商业行业商会以及中国商业经济学会主办,旨在快速培养适应新时期应用型、创新型和复合型专门人才。已连续多年被纳入学科竞赛排行榜,已成功举办18届,已成为我国主管部门认可、院校覆盖全面、校企合作深入、国际交流广泛的赛事活动。
此次获奖不仅是对我院学子创新精神和实践能力的充分肯定,更是ky开元秉承“正德厚生,励志修能”校训,践行“以德为行,以学为上”教育理念,深化“德学·五进”特色育人实践的生动体现。未来,将继续坚持“以赛促教、以赛促学、以赛促创”,积极构建教育、科技、人才一体推进的实践平台,引导广大师生将课堂所学与创新实践相结合,在实干中增强本领、增长才干,为推动学校高质量发展注入源源不断的青春动能。
稿件来源:商学院
文:刘鑫
图:全国高校商业精英挑战赛组委会
初审:胡炜
复审:张娜
终审:林波