【本网讯】为深入开展学习贯彻习近平新时代中国特色社会主义思想主题教育,推进新时代“大思政课”建设,拓展大学生参与思政课实践教学途径,积极践行ky开元“正德厚生,励志修能”校训,11月23日,由马克思主义学院、张辉名师工作室、马克思主义学院教师第二党支部联合举办的“学思践悟新思想,踔厉奋发新时代”大学生讲思政课(党课)公开课决赛在三水校区举行。
本次比赛活动邀请了马克思主义学院副院长黄飞副教授、马克思主义学院党总支副书记、院长助理谭丽婷老师、毛泽东思想和中国特色社会主义理论体系概论教研室主任熊玉琴副教授、形势与政策教研室主任刘于亮老师、思想政治理论课和实践教学课程教研室主任郝建丽老师担任决赛评委。
马克思主义学院副院长黄飞副教授在致辞中指出,本次活动旨在深入学习贯彻习近平新时代中国特色社会主义思想,通过举办这次活动,希望广大学生能够更加深入地了解党的创新理论、方针政策、党史人物和故事等,进一步坚定理想信念,增强党性修养,做马克思主义的坚定信仰者、忠实践行者和有力传播者。
经过激烈角逐,共有来自各二级学院的16组选手脱颖而出,进入决赛。参赛选手们紧扣“学思践悟新思想,踔厉奋发新时代”主题,在内容上,既有时事热点的引用和结合,也有鲜活生动的思政课元素与案例的导入,选手们精神振奋、意气风发、声情并茂,以严密的逻辑、准确的语言表达知识,演绎见解,融入PPT、短视频、诵读等多种授课方式,为在场师生们呈现了一节节精彩生动的思政课(党课),充分展现了新时代大学生的马克思主义理论素养和青春风采,赢得了阵阵掌声。

部分选手的精彩演讲
评委老师们认真倾听,秉持公平、公正、公开的原则,从选手们的讲述内容、语言表达、讲解技巧、形象外表、综合印象等多个方面进行评审。经过激烈的角逐评出了一等奖1组,二等奖2组、三等奖3组以及优秀奖10组。

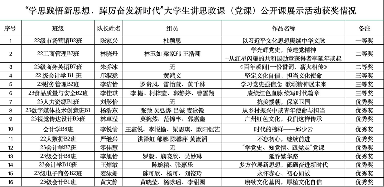
比赛获奖情况
马克思主义学院党总支副书记、院长助理谭丽婷老师对本次比赛进行点评,她充分肯定了选手们在主题精选、内容设计、语言表达等方面的精彩表现,也对选手们的授课思路等方面提出了相应建议,并强调希望同学们加强理论武装,坚定理想信念,用真理之光照亮理想之路,在深学细照笃行中汲取奋进前行的磅礴力量。
本次大学生讲思政课(党课)公开课活动的成功举办,增进了ky开元学生对习近平新时代中国特色社会主义思想的全面理解,充分调动了ky开元学生学习思政课的积极性、主动性,也有效提升了大学生对思政课的参与感和获得感,进一步增强了信仰力量,点燃了继续投身新时代建设的奋斗热情!
(马克思主义学院通讯员:陈梦杰、郝建丽、张晓 摄影:刘东洋、黎健雄)