ky开元集团官网
学校代码:
13714
招生咨询热线:
020-86929603 86914402
门户
图书馆
董事长信箱
校长信箱
党委书记信箱
教育乱收费投诉举报
信息公开
首页
学校概况
学校简介
现任领导
学校标识
办学理念
办学方针
校名校徽
校训
校歌
教风
学风
学校章程
学校沿革
校园风光
花都校区
三水校区
年度大事记
机构设置
管理服务
教学单位
招生就业
招生信息
就业服务
人才培养
师资队伍
教学工作
国际教育
继续教育
人才招聘
高层次人才引进
英才招聘
科学研究
科研动态
党团建设
党建工作
学生处
团委
工会
综合服务
融合服务门户
信息门户
一站式服务大厅
后勤服务
校历
其他服务平台
各类邮箱
学校概况
学校简介
现任领导
学校标识
学校章程
学校沿革
校园风光
年度大事记
机构设置
管理服务
教学单位
招生就业
招生信息
就业服务
人才培养
师资队伍
教学工作
国际教育
继续教育
人才招聘
高层次人才引进
英才招聘
科学研究
科研动态
党团建设
党建工作
学生处
团委
工会
综合服务
融合服务门户
信息门户
一站式服务大厅
后勤服务
校历
其他服务平台
各类邮箱
通知公告
通知公告
当前位置:
首页
>
通知公告
> 正文
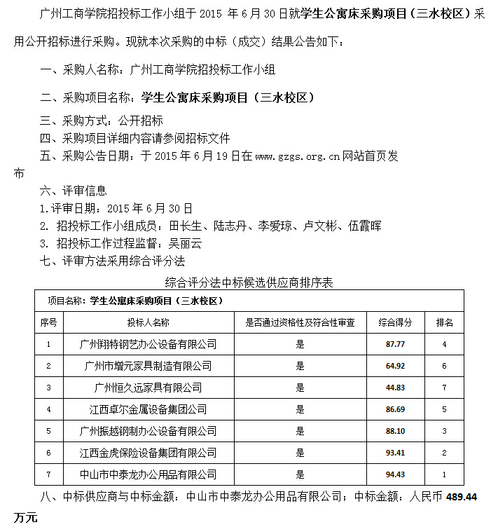
学生公寓床采购项目(三水校区)中标公告
发布日期:2015-07-02
浏览量:
字号:[
大
中
小
]
上一篇:
花都校区多媒体课室建设公开招标公告
下一篇:
桌面云平台采购项目公开招标公告