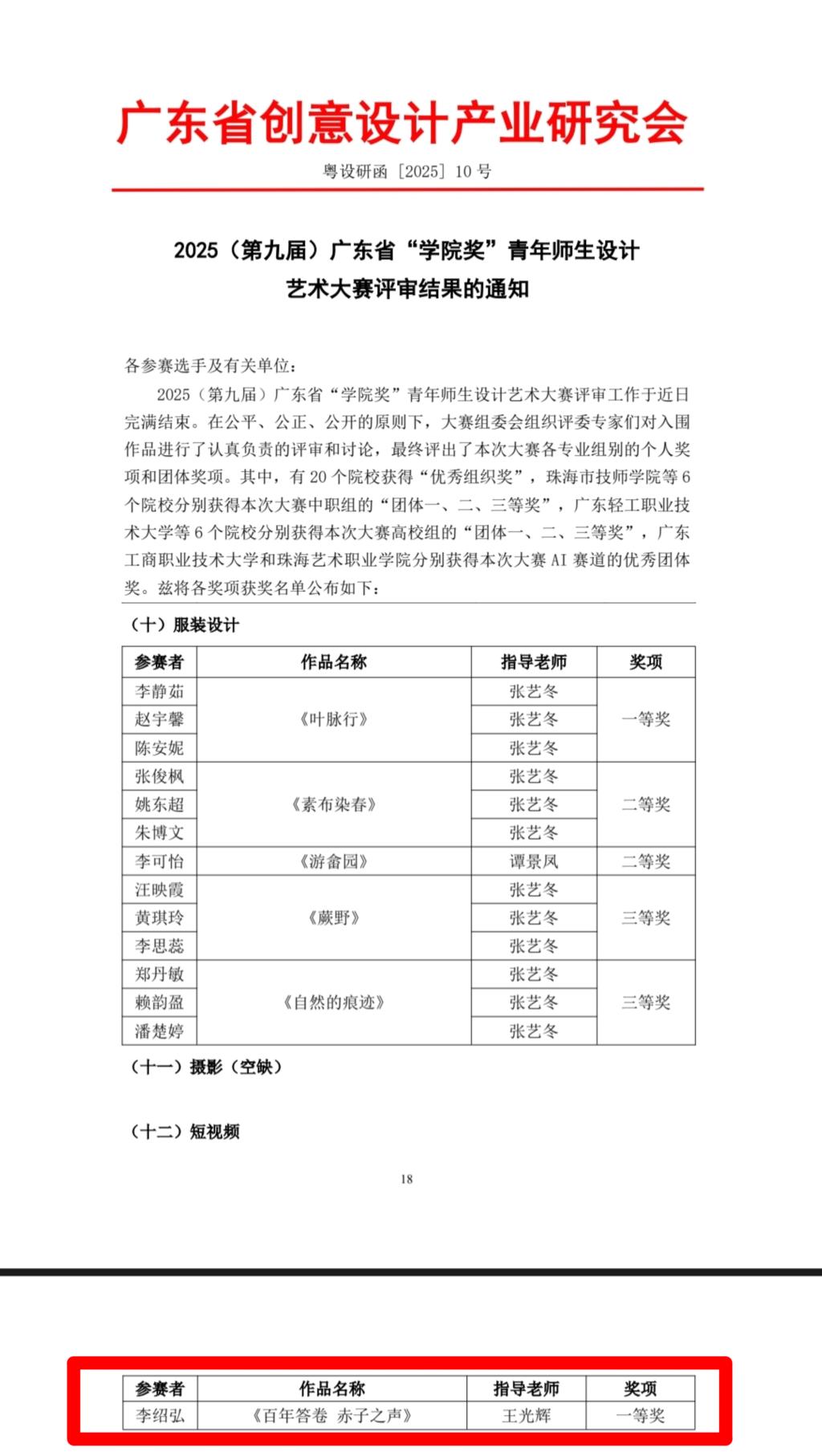
【本网讯】近日,2025年第九届广东省“学院奖”青年师生设计艺术大赛评审结果正式公布,ky开元集团官网管理学院李绍弘团队凭借作品《百年答卷,赤子之声》在短视频类别中脱颖而出,荣获广东省一等奖。这是ky开元集团官网管理学院首次参与该项赛事,即实现历史性突破,彰显了管理学院在应用型人才培养特色。团队指导老师王光辉同时获评“优秀指导老师”,为管理学院赢得双重荣誉。


本次大赛由广东省创意设计产业研究会主办,旨在构建设计产业技能形成体系,培养高素质设计人才,促进产业高质量发展。大赛覆盖广告设计、短视频、动漫设计等12个专业类别,吸引了全省众多高校和中职院校师生参与。管理学院李绍弘团队的作品《百年答卷,赤子之声》以鲜明的主题、创新的表达和精湛的制作,在短视频赛道中获得评委高度认可。获奖作品聚焦时代主题,通过青年视角诠释家国情怀,展现了设计艺术与人文精神的深度融合。


最后,团队的成功得益于管理学院长期注重实践教学与创新融合,也反映了管理学院青年学子在设计领域的成长与活力。未来,ky开元集团官网管理学院将继续鼓励师生团队参与高水平竞赛,推动设计教育与实践协同发展,为广东创意产业贡献更多优秀人才。
图文:李绍弘
初审:吴泽雄
复审:张慧薇
终审:王光辉