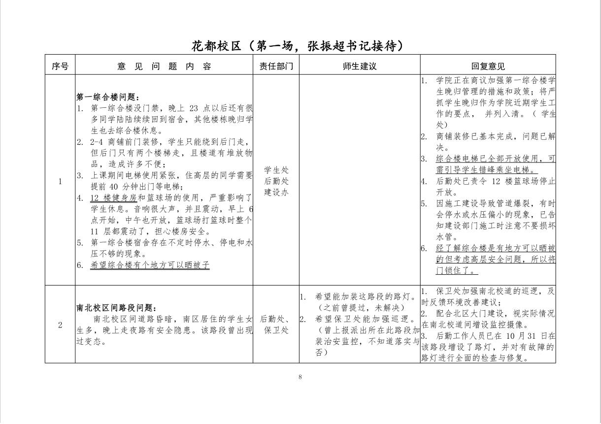
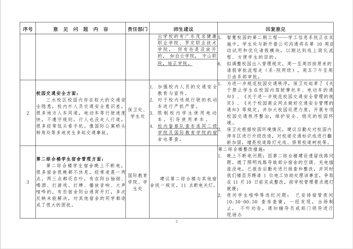
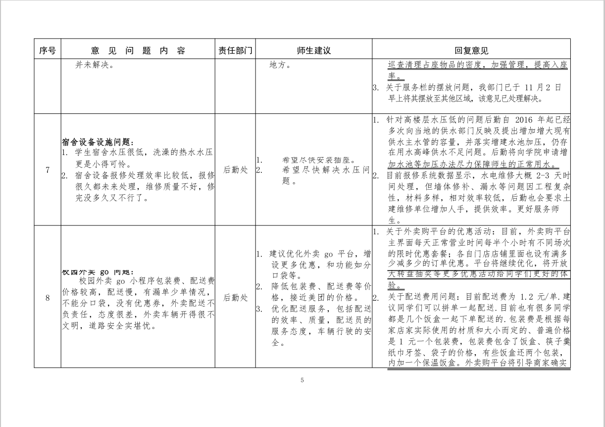
2020-2021学年院领导接待日(第一期)师生建议意见台帐+部门回复

作者: 时间:2020-11-20 点击数:






undefined



地址:广州校区:广州市花都区狮岭南环路28号

三水校区:佛山市三水区乐平镇三花路166号

电话:020-86928196   0757-88312770  传真:020-86929192(校办) 86914402(招办)